胖东来公布员工结婚执行标准:不许靠父母积蓄买房买车
时间: 2025-01-05 11:20:36
小编: 游民星空
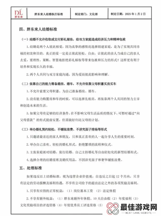
1月3日,胖东来董事长于东来在社交媒体公布员工结婚执行标准。文件中提到,胖东来员工结婚不允许收取或支付彩礼嫁妆,给双方家庭造成经济压力和精神包袱。不允许依靠父母积蓄买房买车,如果父母
1月3日,胖东来董事长于东来在社交媒体公布员工结婚执行标准。

文件中提到,胖东来员工结婚不允许收取或支付彩礼嫁妆,给双方家庭造成经济压力和精神包袱。不允许依靠父母积蓄买房买车,如果父母有足够的经济条件,在不影响父母生活品质的情况下,可暂时通过“向父母借款”的形式提前安置,但需做好归还父母的计划。
胖东来在文件中称,如果违反公司制定的结婚标准,视为违背企业价值观,自违反之日起12个月内,只享有法定的劳动报酬及福利待遇,不享有公司给予的超出法定之外的各项奖励及福利。

